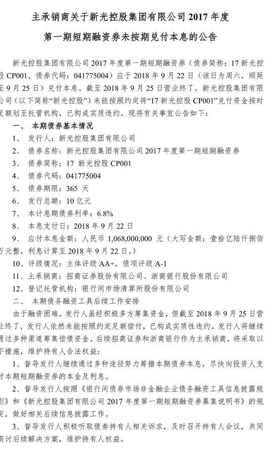
饰品女王浙江女首富周晓光掌控的新光集团陷入债务危机!浙商银行公告,手下主承销新光集团价值10亿人民币的债券17新光控股CP001应在22日(周六顺延至9月25日)缴交本息,但到了25日营业结束,新光控股都没有按时兑付,属于实质性违约。公告中描述,新光集团没有履约的原因是融资困难。

根据《大摩财经》报导指出,新光集团去年发行的17新光控股CP001债券,为期一年发行总额10亿元人民币,利率为6.8%,新光集团主体评级AA+,主承销商为招商证券、浙商银行。
不过在此之前,新光集团就已出现危机前兆!今年7、8月新光集团发行的债券中,多次出现盘中大跌,包括11新光债、15新光01、15新光02等,导致新光集团在8月初宣布暂停这几支债券的交易,引发市场对新光集团债务问题的忧虑。
根据大摩财经统计,新光集团共计有11支债券,总余额为120.42亿元(人民币),其中规模达76亿人民币的多支债券在今年9至11月面临到期或回售。

除了26日实质违约的17新光控股CP001外,另一笔17新光控股CP002也将在10月到期;发行规模为20亿人民币的15新光01和15新光02,分别于25日以及10月22日面临回售;16亿元规模的11新光债则将于今年11月到期。
依照新光集团日前披露,15新光01债券约17.4亿将登记回售,25日为回售资金发放日,目前是否如约发放尚未公告,但这笔回售很有可能是压倒新光集团脆弱资金炼的最后一根稻草。










